Skip to content
CleanBot Hub
Main Navigation
Home
Design
CognitoAuth
Appearance
Menu
Return to top
On this page
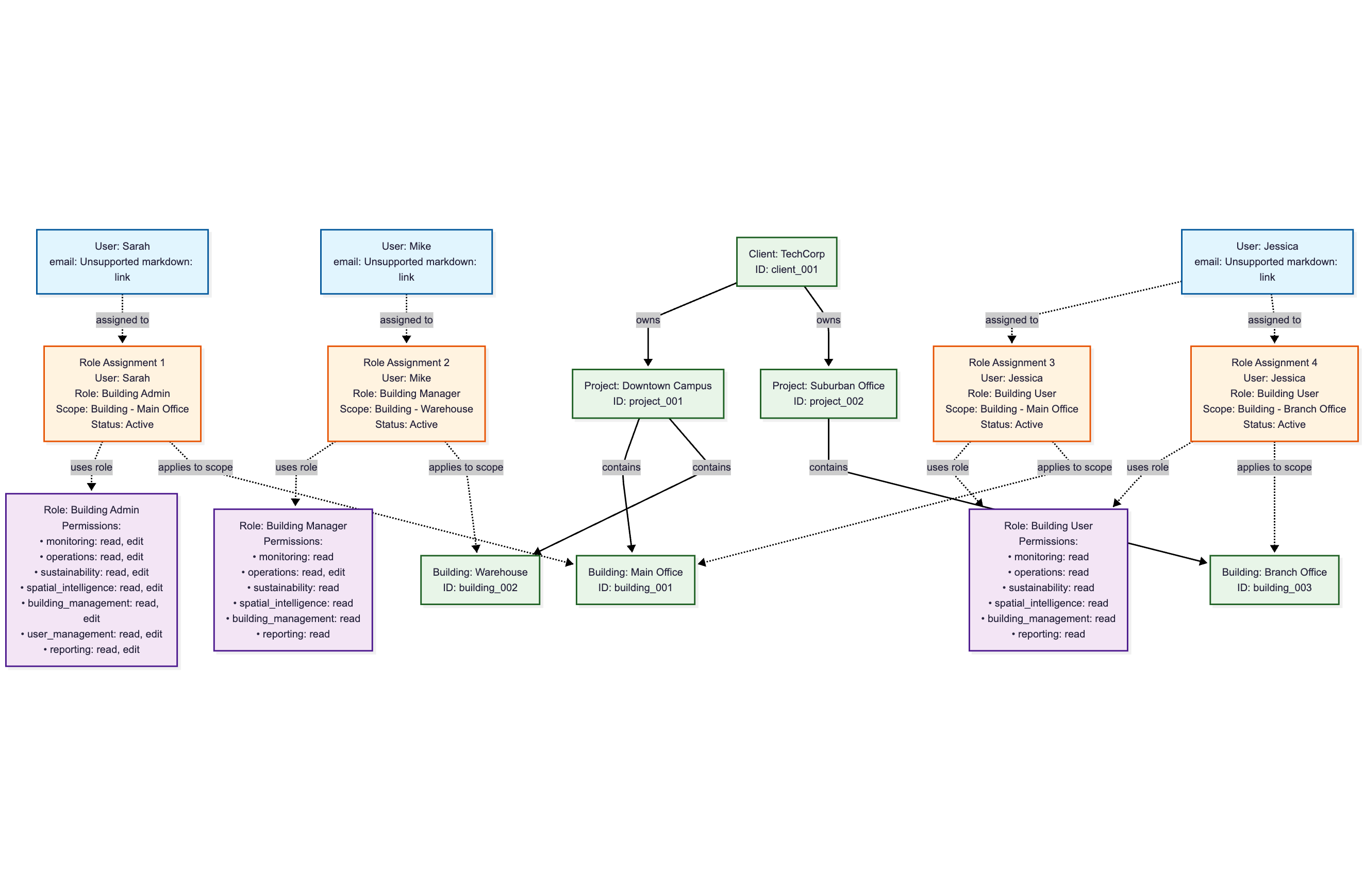
角色分配层级图
全屏查看!